首 页
公司概况
公司简介
公司治理
组织架构
发展历史
质量荣誉
新闻公告
公司新闻
通知公告
设备展示
印前设备
印刷设备
装订设备
数字印刷设备
客户群体
党建工作
联系我们
邮箱登录
邮箱登录
Toggle navigation
首 页
公司概况
公司简介
公司治理
组织架构
发展历史
质量荣誉
新闻公告
公司新闻
通知公告
设备展示
印前设备
印刷设备
装订设备
数字印刷设备
客户群体
党建工作
联系我们
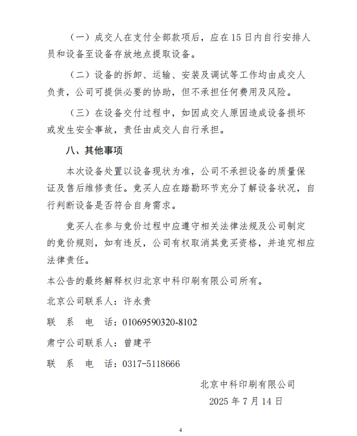
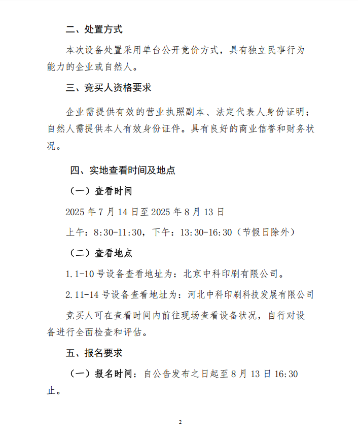
通知公告
亚洲精品欧美综合 印刷和装订设备处置公告
发布时间:2025-07-14
|
【
大
中
小
】
分享:
附件下载:
20251108142027840.doc
上一篇:
下一篇:
友情链接
法律出版社
中国科学院
中国科学院控股有限公司
中国科技出版传媒集团有限公司
科学出版社
版权所有 © 亚洲精品欧美综合
京ICP备15002536号-1
地址:北京市通州区宋庄工业区一号楼101号
公司电话:010-69590320
信访举报方式:
电话:010-69590320-8866
邮箱:
[email protected]